Ä¿½ñλÖãºÊ×Ò³ > ÐÂÎÅ×ÊѶ > ÆóÒµÐÂÎÅ
½Î÷ʡӡ·¢Å©´åÉúÑÄÎÛË®ÖÎÀíÐж¯¼Æ»®£¨2021-2025Ä꣩
2022-11-23 13:49:23
½Î÷Ê¡ÈËÃñÕþ¸®°ì¹«Ìü¹ØÓÚÓ¡·¢½Î÷ʡũ´åÉúÑÄÎÛË®ÖÎÀíÐж¯¼Æ»®£¨2021-2025Ä꣩µÄ֪ͨ
¸Ó¸®Ìü×Ö¡²2022¡³17ºÅ
¸÷ÊС¢ÏØ£¨Çø£©ÈËÃñÕþ¸®£¬£¬£¬Ê¡Õþ¸®¸÷²¿·Ö£º
¡¡¡¡¡¶½Î÷ʡũ´åÉúÑÄÎÛË®ÖÎÀíÐж¯¼Æ»®£¨2021-2025Ä꣩¡·ÒѾʡÕþ¸®Ô޳ɣ¬£¬£¬ÏÖÓ¡·¢¸øÄãÃÇ£¬£¬£¬ÇëÈÏÕæ¹á³¹Ö´ÐС£¡£¡£¡£
¡¡¡¡2022Äê3ÔÂ14ÈÕ
¡¡¡¡£¡£¡£¡£¨´Ë¼þ×Ô¶¯¹ûÕæ£©
½Î÷ʡũ´åÉúÑÄÎÛË®ÖÎÀíÐж¯¼Æ»®
£¨2021-2025Ä꣩
¡¡¡¡Îª¹á³¹Âäʵ¡¶Öй²ÖÐÑë¹úÎñÔº¹ØÓÚÉîÈë´òºÃÎÛȾ·ÀÖι¥¼áÕ½µÄÒâ¼û¡·¡¶Öй²ÖÐÑë°ì¹«Ìü¹úÎñÔº°ì¹«Ìü¹ØÓÚÓ¡·¢¡´Å©´åÈ˾ÓÇéÐÎÕûÖÎÌáÉýÎåÄêÐж¯¼Æ»®£¨2021-2025Ä꣩¡µµÄ֪ͨ¡·ºÍ¡¶Éú̬ÇéÐβ¿Å©ÒµÅ©´å²¿×¡·¿³ÇÏ罨É貿ˮÀû²¿¹ú¼ÒÐæÂäÕñÐ˾ֹØÓÚÓ¡·¢Å©ÒµÅ©´åÎÛȾÖÎÀí¹¥¼áÕ½Ðж¯¼Æ»®£¨2021-2025Ä꣩µÄ֪ͨ¡·£¨»·ÍÁÈÀ¡²2022¡³8ºÅ£©£¬£¬£¬Àο¿¡°Ê®ÈýÎ塱ȫʡũ´åÉúÑÄÎÛË®ÖÎÀíЧ¹û£¬£¬£¬¼ÓËÙÍÆ½ø¡°Ê®ËÄÎ塱ÖÎÀíÊÂÇ飬£¬£¬½øÒ»²½¸ÄÉÆÅ©´åÈ˾ÓÇéÐΣ¬£¬£¬ÖúÁ¦ÐæÂäÕñÐË£¬£¬£¬Á¬ÏµÎÒÊ¡ÏÖʵ£¬£¬£¬Öƶ©±¾¼Æ»®¡£¡£¡£¡£
¡¡¡¡Ò»¡¢×ÜÌåÒªÇó
¡¡¡¡£¡£¡£¡£¨Ò»£©Ö¸µ¼Í·ÄÔ¡£¡£¡£¡£
¡¡¡¡¼á³ÖÒÔϰ½üƽÐÂʱ´úÖйúÌØÉ«Éç»áÖ÷ÒåÍ·ÄÔΪָµ¼£¬£¬£¬ÖÜÈ«¹á³¹Âäʵµ³µÄÊ®¾Å´óºÍÊ®¾Å½ìÀú´ÎÈ«»á¾«Éñ£¬£¬£¬ÉîÈë¹á³¹Âäʵϰ½üÒ»Éú̬ÎÄÃ÷Í·ÄÔºÍϰ½üƽ×ÜÊé¼ÇÊÓ²ì½Î÷Ö÷Òª½²»°¾«Éñ£¬£¬£¬ÈÏÕæÂäʵʡµÚÊ®Îå´Îµ³´ú»á¾«Éñ£¬£¬£¬Ò§¶¨¡°×÷Ê÷Ä£¡¢ÓÂÕùÏÈ¡±Ä¿µÄÒªÇ󣬣¬£¬ÉîÈë´òºÃÎÛȾ·ÀÖι¥¼áÕ½£¬£¬£¬ÒÔ¸ÄÉÆÅ©´åÉú̬ÇéÐÎÖÊÁ¿ÎªÄ¿µÄ£¬£¬£¬ÒÔÌáÉýÅ©´åÉúÑÄÎÛË®ÖÎÀíЧ¹ûΪµ¼Ïò£¬£¬£¬×¤×ãÎÒʡũ´åÏÖʵºÍÉú³¤ÐèÇ󣬣¬£¬Í³³ïÏνÓÎÀÉú¸Ä²Þ¡¢Ë®ÏµÁ¬Í¨¡¢ºÚ³ôË®ÌåÖÎÀíºÍÐæÂ佨É裬£¬£¬ÔúÊµÍÆ½øÈ«Ê¡Å©´åÉúÑÄÎÛË®ÖÎÀíÊÂÇ飬£¬£¬½¡È«Õþ²ß»úÖÆ£¬£¬£¬¼Ó´óͶÈëÁ¦¶È£¬£¬£¬¹¹½¨Õþ¸®Ö÷µ¼¡¢Êг¡ÔË×÷¡¢Éç»áÐͬ¡¢´åÃñ¼ÓÈëµÄ¹²Öι²Ïíϵͳ£¬£¬£¬Ò»Ö±¸ÄÉÆÅ©´åÉú̬ÇéÐΣ¬£¬£¬ÎªÊµÏÖÐæÂäÉú̬ÕñÐËÌṩÓÐÁ¦Ö§³Ö¡£¡£¡£¡£
¡¡¡¡£¡£¡£¡£¨¶þ£©»ùÀ´Ô´Ôò¡£¡£¡£¡£
¡¡¡¡¼á³ÖÖØµãÍ»³ö¡¢ÌÝ´ÎÍÆ½ø¡£¡£¡£¡£Æ¾Ö¤ÐæÂäÉú³¤ºÍȺÖÚÆÚÅΣ¬£¬£¬Öƶ©²î±ð»¯ÖÎÀíÄ¿µÄºÍЧ¹ûÒªÇ󣬣¬£¬ÓÅÏÈÖÎÀíÇéÐÎÃô¸ÐºÍÉú³Ý¼¯ÖеÄÐæÂä¡£¡£¡£¡£
¡¡¡¡¼á³ÖÕþ¸®Ö÷µ¼¡¢Éç»á¼ÓÈë¡£¡£¡£¡£Å©´åÉúÑÄÎÛË®ÖÎÀíÓÉÕþ¸®Ö÷µ¼£¬£¬£¬Í³³ïÕûºÏÓйØ×ʽ𣬣¬£¬¼Ó´ó²ÆÎñ×ʽðͶÈëÁ¦¶È£¬£¬£¬·¢¶¯Éç»áʵÁ¦Æð¾¢¼ÓÈ룬£¬£¬Ìá¸ßÅ©Ãñ»·±£Òâʶ£¬£¬£¬Ö¸µ¼ÈºÖÚ¼ÓÈë¡£¡£¡£¡£
¡¡¡¡¼á³ÖÒòµØÖÆÒË¡¢¿ÆÑ§Ê©²ß¡£¡£¡£¡£³ä·Ö˼Á¿Å©´å¾¼ÃÉú³¤Ë®Æ½¡¢ÇøÎ»Ìõ¼þ¡¢ÐæÂäÉú³ÝȺ¼¯¶È¡¢ÎÛË®±¬·¢¹æÄ£µÈ£¬£¬£¬Ñ¡Ôñ¿ÆÑ§ÏàÒ˵ÄÖÎÀíģʽ£¬£¬£¬²»¸ã¡°Ò»µ¶ÇС±¡£¡£¡£¡£
¡¡¡¡¼á³Ö½¨¹Ü²¢ÖØ¡¢³¤Ð§¹Ü»¤¡£¡£¡£¡£¼á³ÖÒÔÓÃΪ±¾£¬£¬£¬³ä·Ö˼Á¿ºóÆÚÔËÐÐά»¤£¬£¬£¬×öµ½ÉèÊ©¡¢¹ÜÍøÓë¹Ü»¤»úÖÆÍ¬²½Éè¼Æ¡¢Í¬²½½¨É衢ͬ²½Âäʵ£¬£¬£¬°ü¹ÜÉèÊ©ºã¾ÃÓÐÓÃÔËÐС£¡£¡£¡£
¡¡¡¡£¡£¡£¡£¨Èý£©Ö÷ҪĿµÄ¡£¡£¡£¡£
¡¡¡¡µ½2025Äêµ×£¬£¬£¬Å©´åÉúÑÄÎÛË®ÖÎÀíˮƽºÍ°ü¹ÜÄÜÁ¦ÓÐÓÃÌáÉý£¬£¬£¬ÖÎÀíÖÆ¶ÈºÍÕþ²ß±ê׼ϵͳ»ù±¾½¨Éè¡£¡£¡£¡£Å©´åÇéÐÎÕûÖÎÈ¡µÃÆð¾¢Ð§¹û£¬£¬£¬ÐÂÔöÍê³É3500¸öÐÐÕþ´åÇéÐÎÕûÖΣ¬£¬£¬Å©´åÉúÑÄÎÛË®ÖÎÀíÂʵִï30%ÒÔÉÏ£¬£¬£¬Á¦ÕùµÖ´ï40%×óÓÒ£¬£¬£¬ÂÒµ¹ÂÒÅÅ»ñµÃÓÐÓùܿء£¡£¡£¡£Íê³É280¸öÅ©´åºÚ³ôË®ÌåÖÎÀí£¬£¬£¬»ù±¾Ïû³ý´óÃæ»ýÅ©´åºÚ³ôË®Ìå¡£¡£¡£¡£
¡¡¡¡¶þ¡¢ÖصãÊÂÇé
¡¡¡¡£¡£¡£¡£¨Ò»£©ÌÝ´ÎÍÆ½ø£¬£¬£¬·ÖÀàʵÑé¡£¡£¡£¡£Á¬ÏµÏØÓòÅ©´åÉúÑÄÎÛË®ÖÎÀíרÏîÍýÏ룬£¬£¬ÒÔ±£»£»£»£»£»¤ºÍ¸ÄÉÆÎåºÓ¸ÉÁ÷¡¢Û¶Ñôºþ¼°Öصãºþ¿âË®ÖÊ£¬£¬£¬°ü¹ÜÅ©´åÒûÓÃË®Çå¾²ÎªÖØµãÄ¿µÄ£¬£¬£¬ÒÔˮԴ±£»£»£»£»£»¤Çø¡¢³ÇÏçÁ¬Ïµ²¿¡¢ÖÝÀïÕþ¸®×¤µØ¡¢ÖÐÐÄ´å¡¢ÂÃÓξ°ÎïÇøµÈÉú³Ý¼¯ÖÐÐæÂäÎªÖØµãÇøÓò£¬£¬£¬·ÖÀ࿪չũ´åÉúÑÄÎÛË®ÖÎÀí£¬£¬£¬ÃãÀøÆäËûÓÐÌõ¼þµÄÐæÂ俪չÖÎÀí¡£¡£¡£¡£¸÷ÏØ£¨ÊС¢Çø£©Äê¶ÈÐæÂäÉúÑÄÎÛË®ÖÎÀíÇåµ¥Ó¦ÓÚÿÄê3ÔÂβǰ£¬£¬£¬¾Ïؼ¶ÈËÃñÕþ¸®ÉóºËÔ޳ɺ󣬣¬£¬ÓÉÏØ¼¶Éú̬ÇéÐβ¿·Ö±¨ËÍÉèÇøÊÐÉú̬ÇéÐξ֣¬£¬£¬ÉèÇøÊÐÉú̬ÇéÐξ־ɸѡ¡¢»ã×ܺóÉϱ¨Ê¡Éú̬ÇéÐÎÌü¡£¡£¡£¡££¨Ö¸µ¼µ¥Î»£ºÊ¡Éú̬ÇéÐÎÌü¡¢Ê¡×¡·¿³ÇÏ罨ÉèÌü¡¢Ê¡Å©ÒµÅ©´åÌü¡¢Ê¡ÐæÂäÕñÐ˾֡£¡£¡£¡£ÔðÈε¥Î»£º¸÷ÊС¢ÏØ¡²Çø¡³ÈËÃñÕþ¸®¡¢¸Ó½ÐÂÇø¹Üί»á¡£¡£¡£¡£ÒÔϾùÐè¸÷ÊС¢ÏØ¡²Çø¡³ÈËÃñÕþ¸®¡¢¸Ó½ÐÂÇø¹Üί»áÈÏÕæÂäʵ£¬£¬£¬²»ÔÙÁгö£©
¡¡¡¡£¡£¡£¡£¨¶þ£©ÏµÍ³Íƽø£¬£¬£¬ÐͬÖÎÀí¡£¡£¡£¡£Á¬ÏµÅ©´å»§²ÞˢУ¬£¬£¬ÍƽøÃ©²Þ·àÎÛÓëÎÛË®Ðͬ´¦Öóͷ££¬£¬£¬¶ÔÒѽ¨ÎÛË®ÖÎÀíÉèÊ©µÄÐæÂ䣬£¬£¬Ç¿»¯ÉèÊ©ÔËÐйܻ¤ºÍÁýÕÖÃæÑÓÉ죬£¬£¬Ã©²Þ·àÎÛ×öµ½Ó¦Äɾ¡ÄÉ£»£»£»£»£»¶ÔÍýÏ뽨ÉèÎÛË®ÖÎÀíÉèÊ©µÄÐæÂ䣬£¬£¬Ò»Ìå»¯ÍÆ½øÎÀÉúé²ÞË¢ÐÂÓëÉúÑÄÎÛË®¼¯ÖÐÖÎÀí¡£¡£¡£¡£Á¬ÏµË®ÏµÁ¬Í¨¼°Ë®ÃÀÐæÂäÊÔµãÏØ½¨É裬£¬£¬Í¨¹ýÁ¬Í¨ºÓÁ÷³ØÌÁ¡¢ÕûÖζÏÍ·ºÓµÈ²½·¥£¬£¬£¬Á¬Í¨Ïà½üÒËÁ¬ºÓºþË®Ì壬£¬£¬Öð²½»Ö¸´ºÓºþ¡¢ÌÁ°Ó¡¢ÊªµØµÈÖÖÖÖË®ÌåµÄ×ÔÈ»Á¬Í¨ºÍË®Éú̬¹¦Ð§¡£¡£¡£¡£Á¬ÏµÅ©´åºÚ³ôË®ÌåÅŲéºÍÖÎÀí£¬£¬£¬¿ÆÑ§ÊµÑ齨ÎÛ¿ØÔ´¡¢Éú̬ÐÞ¸´¡¢ÇåÓÙÊè¿£ºÍˮϵÁ¬Í¨µÈ¹¤³Ì£¬£¬£¬»ù±¾Ïû³ý´óÃæ»ýÅ©´åºÚ³ôË®Ìå¡£¡£¡£¡£Ç¿»¯Å©´åºÚ³ôË®ÌåËùÔÚÇøÓòºÓ³¤ºþ³¤ÂÄÖ°¾¡Ô𣬣¬£¬ÊµÏÖË®ÌåÓÐÓÃÖÎÀíºÍ¹Ü»¤£¬£¬£¬±ÜÃâ¡°·µºÚ·µ³ô¡±¡£¡£¡£¡££¨Ö¸µ¼µ¥Î»£ºÊ¡Éú̬ÇéÐÎÌü¡¢Ê¡Å©ÒµÅ©´åÌü¡¢Ê¡ÐæÂäÕñÐ˾֡¢Ê¡Ë®ÀûÌü£©¶Ôз¢Ã÷µÄÅ©´åºÚ³ôË®ÌåʵʱÄÉÈëî¿ÏµÇåµ¥£¬£¬£¬ÔöÇ¿¶¯Ì¬ÖÎÀí¡£¡£¡£¡£¶ÔÒÑÍê³ÉÖÎÀíµÄÅ©´åºÚ³ôË®Ì壬£¬£¬¿ªÕ¹ÕûÖÎÀú³ÌºÍЧ¹ûÆÀ¹À¡£¡£¡£¡£¶Ô¹ú¼Òî¿ÏµÇåµ¥ÖÐÒÑÍê³ÉÖÎÀíµÄºÚ³ôË®Ì壬£¬£¬Ê¡¼¶Óйز¿·Ö×éÖ¯¼à²â͸Ã÷¶È¡¢ÏûÈÚÑõºÍ°±µª3ÏîÖ¸±ê£¬£¬£¬ÔÔòÉÏÿÄêÖÁÉÙ¼à²â1´Î¡£¡£¡£¡££¨Ö¸µ¼µ¥Î»£ºÊ¡Éú̬ÇéÐÎÌü¡¢Ê¡Ë®ÀûÌü¡¢Ê¡Å©ÒµÅ©´åÌü¡¢Ê¡ÐæÂäÕñÐ˾֣©
¡¡¡¡£¡£¡£¡£¨Èý£©¹æ·¶Íƽø£¬£¬£¬×¨ÒµÖÎÀí¡£¡£¡£¡£Æ¾Ö¤¡¶½Î÷ʡũ´åÉúÑÄÎÛË®ÖÎÀíÊÖÒÕÖ¸ÄÏ£¨ÊÔÐУ©¡·¡¶½Î÷ʡũ´åÉúÑÄÎÛË®ÍøÂçÉèÊ©½¨ÉèÊÖÒÕÖ¸ÄÏ£¨ÊÔÐУ©¡·¡¶½Î÷ʡũ´åÉúÑÄÎÛË®´¦Öóͷ£¹¤³ÌÊ©¹¤ÓëÍ깤ÑéÊÕÊÖÒÕÖ¸ÄÏ£¨ÊÔÐУ©¡·¡¶½Î÷ʡũ´åÉúÑÄÎÛË®ÖÎÀíÉèÊ©ÔËÐÐά»¤ÊÖÒÕÖ¸ÄÏ£¨ÊÔÐУ©¡·µÈµØ·½±ê×¼ÒªÇ󣬣¬£¬Ö¸µ¼¹æ·¶ÎÛË®ÖÎÀí¹¤³ÌÉè¼Æ¡¢Ê©¹¤¡¢ÑéÊÕºÍÔËÐÐά»¤µÈ¡£¡£¡£¡£¼á³Ö½¨¹ÜÒ»Ì廯£¬£¬£¬ÃãÀøÒÔÊС¢ÏØ£¨Çø£©Îªµ¥Î»£¬£¬£¬½«Å©´åÉúÑÄÎÛË®ÍøÂç¹ÜÍø¡¢ÉèÊ©½¨ÉèºÍÔËάÕûÌå´ò°üίÍУ¬£¬£¬ÓÅѡרҵ¹«Ë¾Í³Ò»ÈÏÕæ¡£¡£¡£¡£»£»£»£»£»§ÄÚÎÛË®ÍøÂçÉèÊ©ÔÔòÉÏÓÉÅ©»§ÈÏÕæÒ»Ñùƽ³£Î¬»¤£¬£¬£¬»§ÍâÍøÂç¼°ÎÛË®ÖÎÀíÉèÊ©ÓÉÔËάʵÑéÖ÷ÌåÈÏÕæÔËÐÐά»¤¡£¡£¡£¡£¶ÔÆÜÉíÉú³ÝÉÙ»òÆÜÉíÊèÉ¢µÄÐæÂ䣬£¬£¬ÓÅÏȽÓÄÉ×ÊÔ´»¯Ê¹ÓÃģʽÖÎÀíÉúÑÄÎÛË®¡£¡£¡£¡£¶Ô½ÚãåÈÕÉú³Ý³±Ï«Õ÷ÏóÏÔ×ŵĵØÇø£¬£¬£¬ºÏÀíÉè¼Æµ÷Àí³Ø¹æÄ££¬£¬£¬½ÓÄɲ¢Áª´¦Öóͷ£µÈ·½·¨Öª×ã´¦Öóͷ£ÒªÇ󡣡£¡£¡££¨Ö¸µ¼µ¥Î»£ºÊ¡Éú̬ÇéÐÎÌü¡¢Ê¡×¡·¿³ÇÏ罨ÉèÌü¡¢Ê¡Å©ÒµÅ©´åÌü¡¢Ê¡ÐæÂäÕñÐ˾֡¢Ê¡Éú³¤Ë¢ÐÂί£©
¡¡¡¡£¡£¡£¡£¨ËÄ£©ÎȲ½Íƽø£¬£¬£¬Ë¢ÐÂÌáÉý¡£¡£¡£¡£2023Äêµ×ǰ»ù±¾Íê³ÉÏÖÓÐÎÛË®ÖÎÀíÉèÊ©ÔËÐÐÇéÐÎÅŲ顣¡£¡£¡£Æ¾Ö¤ÅŲéЧ¹û£¬£¬£¬¸÷ÏØ£¨ÊС¢Çø£©ÈËÃñÕþ¸®·ÖÀàÖÆ¶©Ë¢ÐÂÌáÉýÍýÏ룬£¬£¬Âäʵ×ʽðȪԴ¡¢ÔðÈε¥Î»ºÍÍê³ÉʱÏÞ£¬£¬£¬2023Äêµ×ǰÍê³É¼¯ÖÐʽ£¨ÈÕ´¦Öóͷ£¹æÄ£20¶ÖÒÔÉÏ£©ÉèʩˢУ¬£¬£¬2025Äêµ×ǰ»ù±¾Íê³ÉÏÖÓÐÉèʩˢС£¡£¡£¡£×ñÕÕ¡¶½Î÷ʡũ´åÉúÑÄÎÛË®ÖÎÀíÉèʩˮÎÛȾÎïÅŷűê×¼¡·£¬£¬£¬Ç¿»¯¼¯ÖÐʽÎÛË®ÉèÊ©¼àÊÓÐÔ¼à²âºÍ×ÔÐмà²â£¬£¬£¬ÓÐÓÃÌáÉýÉèÊ©Õý³£ÔËÐÐÂÊ¡£¡£¡£¡££¨Ö¸µ¼µ¥Î»£ºÊ¡Éú̬ÇéÐÎÌü¡¢Ê¡×¡·¿³ÇÏ罨ÉèÌü¡¢Ê¡Å©ÒµÅ©´åÌü¡¢Ê¡ÐæÂäÕñÐ˾֣©ÎÞ·¨ÌáÉýË¢ÐÂÄⱨ·ÏµÄÉèÊ©£¬£¬£¬¸÷ÏØ£¨ÊС¢Çø£©ÈËÃñÕþ¸®Ó¦Ã÷È·±¨·ÏÁ÷³Ì£¬£¬£¬ÒÀ·¨ÒÀ¹æÖÎÀí£¬£¬£¬²¢ÓÉÏØ¼¶Ïà¹ØÓªÒµ²¿·ÖÊéÃæ±¨ËÍÊм¶Ïà¹ØÓªÒµÖ÷¹Ü²¿·Ö´æµµ¡£¡£¡£¡££¨Ö¸µ¼µ¥Î»£ºÊ¡¹ú×Êί¡¢Ê¡²ÆÎñÌü¡¢Ê¡Éú̬ÇéÐÎÌü¡¢Ê¡×¡·¿³ÇÏ罨ÉèÌü¡¢Ê¡Å©ÒµÅ©´åÌü¡¢Ê¡ÐæÂäÕñÐ˾֣©
¡¡¡¡£¡£¡£¡£¨Î壩Á¢ÒìÍÆ½ø£¬£¬£¬ÊÔµãÊ÷Ä£¡£¡£¡£¡£ÃãÀø¸÷µØÔÚÓÅ»¯ÖÎÀíģʽ¡¢ÍØÕ¹×ʽðÇþµÀ¡¢Á¢ÒìÌåÖÆ»úÖÆµÈ·½Ã濪չÊÔµãÊ÷Ä£¡£¡£¡£¡£Ê÷Á¢Ò»Åúµä·¶£¬£¬£¬×ܽáÍÆ¹ãÂÄÀú£¬£¬£¬ÒÔµã´øÃæÌáÉýÅ©´åÉúÑÄÎÛË®ÖÎÀíˮƽ¡£¡£¡£¡££¨Ö¸µ¼µ¥Î»£ºÊ¡Éú̬ÇéÐÎÌü¡¢Ê¡×¡·¿³ÇÏ罨ÉèÌü¡¢Ê¡Å©ÒµÅ©´åÌü¡¢Ê¡ÐæÂäÕñÐ˾֣©É걨ÖÐÑëÅ©´åÇéÐÎÕûÖÎ×ʽðµÄÏîÄ¿£¬£¬£¬ÔÔòÉÏÓÉÏØ¼¶¼°ÒÔÉÏÈËÃñÕþ¸®×éÖ¯É걨£¬£¬£¬×¨Ïî×ʽðÓÅÏÈ·ÖÅÉÓÃÓÚÏîÄ¿·¨ÈËÃ÷È·ÇÒÂäʵÏîÄ¿·¨ÈËÔðÈÎÖÆµÄÏîÄ¿¡£¡£¡£¡££¨Ö¸µ¼µ¥Î»£ºÊ¡Éú̬ÇéÐÎÌü¡¢Ê¡²ÆÎñÌü£©ÏØ£¨ÊС¢Çø£©ÈËÃñÕþ¸®Æ¾Ö¤²úȨ¼°Ä±»®È¨¹éÊô£¬£¬£¬Ì½Ë÷ÊԵ㡢×ܽáÂÄÀú¡¢·ÖÀàÍÆ½øÅ©´åÉúÑÄÎÛË®ÖÎÀíÉèÊ©×ʲúÕûºÏ£¬£¬£¬Öð²½ÊµÏÖͳһÖÎÀí£¬£¬£¬Ôö½ø¹úÓÐ×ʲú±£ÖµÔöÖµ¡£¡£¡£¡£¶Ô²úȨ¼°Ä±»®È¨ÊôÓÚÕûÌå»ò¹úÓе쬣¬£¬Í¨¹ýÎÞ³¥Ê¹Óá¢×âÁÞ¡¢×÷¼ÛÈë¹É¡¢Î¯Íдú¹Ü¡¢Í̲¢ÊÕ¹ºµÈ·½·¨ÕûºÏ£»£»£»£»£»¶ÔÆäËûÇéÐε쬣¬£¬ÃãÀøÍ¨¹ý×÷¼ÛÈë¹É¡¢Í̲¢ÊÕ¹ºµÈ·½·¨¾ÙÐÐ×ʲú»Ø¹º£¬£¬£¬»ò´ýÌØÐíı»®ÏÞÆÚµ½ÆÚºóʵÑéÕûºÏ¡£¡£¡£¡££¨Ö¸µ¼µ¥Î»£ºÊ¡²ÆÎñÌü¡¢Ê¡¹ú×Êί¡¢Ê¡Éú̬ÇéÐÎÌü¡¢Ê¡×¡·¿³ÇÏ罨ÉèÌü¡¢Ê¡Å©ÒµÅ©´åÌü¡¢Ê¡ÐæÂäÕñÐ˾ֵȣ©
¡¡¡¡Èý¡¢°ü¹Ü²½·¥
¡¡¡¡£¡£¡£¡£¨Ò»£©Ç¿»¯×éÖ¯Ïòµ¼¡£¡£¡£¡£µØ·½ÈËÃñÕþ¸®ÊÇ×é֯ʵÑéÅ©´åÉúÑÄÎÛË®ÖÎÀíµÄÔðÈÎÖ÷Ì壬£¬£¬¸÷µØÒª½«Å©´åÇéÐÎÕûÖÎÄÉÈëÖÜÈ«ÍÆ½øÐæÂäÕñÐË¡¢Å©´åÈ˾ÓÇéÐÎÕûÖÎÌáÉýÐж¯ÖÐͳ³ïÍÆ½ø£¬£¬£¬½øÒ»²½Âäʵ¡°Ê¡¸º×ÜÔð¡¢ÊÐÏØ×¥Âäʵ¡±µÄÊÂÇéÍÆ½ø»úÖÆ£¬£¬£¬½¨ÉèÊÂÇéר°à£¬£¬£¬Ã÷È·²¿·ÖÖ°Ôð·Ö¹¤£¬£¬£¬ÔöÇ¿ÊÂÇéµ÷Àí£¬£¬£¬Ðµ÷½â¾öÎÊÌ⣬£¬£¬È·±£Íê³ÉÄ¿µÄʹÃü¡£¡£¡£¡£Ê¡Éú̬ÇéÐÎÌüǣͷÖ÷ץũ´åÉúÑÄÎÛË®ÖÎÀí£¬£¬£¬ÈÏÕæÏà¹ØÊÖÒÕ±ê×¼ÖÆ¶©ºÍÖ´·¨î¿Ïµ£¬£¬£¬´ß´ÙÖ¸µ¼ÏîÄ¿ÍÆ½ø£¬£¬£¬¿ªÕ¹ÊÂÇéÉóºËµÈ£¬£¬£¬ÉèÇøÊÐÉú̬ÇéÐβ¿·ÖÅÉ×¤ÏØ£¨ÊС¢Çø£©µÄ»ú¹¹ÐÖúÏØ¼¶Õþ¸®×öºÃÖ¸µ¼ºÍî¿ÏµÊÂÇé¡£¡£¡£¡£Ê¡×¡·¿³ÇÏ罨ÉèÌüÈÏÕæÖ¸µ¼¸÷µØ×¥ºÃ½¨ÖÆÕòÉúÑÄÎÛË®ÖÎÀíÉèÊ©½¨Éè¼°ÔËÐеÈÊÂÇ飬£¬£¬ÒòµØÖÆÒËÖ§³Ö³ÇÕòÎÛË®´¦Öóͷ£³§¹ÜÍøÏòÖܱßÉú³Ý÷ç¼¯ÐæÂäÑÓÉìÁýÕÖ¡£¡£¡£¡£Ê¡ÐæÂäÕñÐ˾ֻáͬʡÎÀÉú¿µ½¡Î¯¡¢Ê¡Å©ÒµÅ©´åÌüÖ¸µ¼ÎÞÐèÄɹܴ¦Öóͷ£µÄ»§²ÞÈý¸ñ»¯·à³ØÎ²Ë®¿ªÕ¹×ÊÔ´»¯Ê¹Óᣡ£¡£¡£Ê¡Å©ÒµÅ©´åÌü¡¢Ê¡ÐæÂäÕñÐ˾ֽ«Å©´åÉúÑÄÎÛË®ÖÎÀíÄÉÈëÐæÂäÕñÐËÕ½ÂÔ¡¢Å©´åÈ˾ÓÇéÐÎÕûÖÎͳ³ïÍÆ½øÊµÑ飬£¬£¬ÐÍ¬ÍÆ½øÃ©²Þ·àÎÛÓëÅ©´åÉúÑÄÎÛË®¼¯ÖÐÖÎÀí¡£¡£¡£¡£Ê¡Ë®ÀûÌüÈÏտũ´åˮϵÁ¬Í¨¼°Ë®ÃÀÐæÂ佨Éè¡£¡£¡£¡£Ê¡Éú³¤Ë¢ÐÂί¡¢Ê¡²ÆÎñÌü¡¢Ê¡×ÔÈ»×ÊÔ´ÌüµÈ²¿·ÖÒª¼Ó´óÕþ²ß¡¢×ʽð¡¢ÒªËذü¹Ü£¬£¬£¬ÂäÊÊÓõçÓõØÖ§³ÖÕþ²ß¡£¡£¡£¡£
¡¡¡¡£¡£¡£¡£¨¶þ£©¼Ó´ó×ʽðͶÈë¡£¡£¡£¡£ÊС¢ÏØ£¨Çø£©ÈËÃñÕþ¸®ÒªÔöÇ¿×ʽð°ü¹Ü£¬£¬£¬Í³³ïÖÐÑëÅ©´åÇéÐÎÕûÖÎ×ʽð¡¢ÐæÂäÕñÐËרÏîÅ©´åÈ˾ÓÇéÐÎÕûÖÎÖÐÑë»ù½¨Í¶×Ê×ʽð¡¢Ë®ÏµÁ¬Í¨¼°Ë®ÃÀÐæÂ佨Éè×ʽ𣬣¬£¬ÓúÃÍÁµØ³öÈÃÊÕÒæ¡¢¸ûµØÕ¼²¹Æ½ºâºÍÍÁµØÔö¼õ¹Ò¹³ÊÕÈëµÈÏà¹ØÕþ²ßÒÔ¼°È«Ê¡Á÷ÓòÉú̬Åâ³¥×ʽðµÈ£¬£¬£¬¼Ó´ó¶ÔÅ©´åÉúÑÄÎÛË®ÖÎÀíÉèÊ©½¨ÉèºÍÔËά¹Ü»¤µÄͶÈëÁ¦¶È¡£¡£¡£¡££¨Ö¸µ¼µ¥Î»£ºÊ¡²ÆÎñÌü¡¢Ê¡Éú³¤Ë¢ÐÂί¡¢Ê¡Éú̬ÇéÐÎÌü¡¢Ê¡Å©ÒµÅ©´åÌü¡¢Ê¡ÐæÂäÕñÐ˾֡¢Ê¡×ÔÈ»×ÊÔ´Ìü¡¢Ê¡Ë®ÀûÌü£©ÔÚ²»ÐÂÔöµØ·½Õþ¸®ÒþÐÔÕ®ÎñµÄÌõ¼þÏ£¬£¬£¬ÃãÀø½ÓÄÉÕþ¸®Ö±½ÓͶ×ʺÍ×¢ÈëͶ×ÊÏîÄ¿×ÊÔ´½ðÏàÁ¬ÏµµÄ·½·¨£¬£¬£¬¶ÔÇкÏÌõ¼þµÄÅ©´åÉúÑÄÎÛË®ÖÎÀíÏîÄ¿ÄÉÈëµØ·½Õþ¸®Õ®È¯É걨¹æÄ££¬£¬£¬Ö§³ÖÇкϹ淶ÖÎÀíÒªÇóµÄPPP£¨Õþ¸®ºÍÉç»á×ÊÕæÏàÖú£©µÈÏîÄ¿£¬£¬£¬ÍØÕ¹³ï×ÊÇþµÀ¡£¡£¡£¡£»£»£»£»£Æð¾¢Ì½Ë÷ʵ¼ùÉú̬ÇéÐε¼ÏòµÄ¿ª·¢Ä£Ê½£¬£¬£¬Ö§³ÖÅ©´åÉúÑÄÎÛË®ÖÎÀíÏîÄ¿ÓëÊÕÒæ½ÏºÃµÄ³ÇÕòÎÛË®´¦Öóͷ£¡¢³ÇÏ繩ˮ¡¢×ÊÔ´¹¤Òµ¿ª·¢¡¢ÐæÂäÂÃÓΡ¢ÏÖ´úũҵµÈ¹ØÁªÏîÄ¿»ò¹¤ÒµÒ»ÌåʵÑ顢ͳ³ïÍÆ½ø¡£¡£¡£¡££¨Ö¸µ¼µ¥Î»£ºÊ¡²ÆÎñÌü¡¢Ê¡½ðÈÚî¿Ïµ¾Ö£¬£¬£¬Ê¡Éú̬ÇéÐÎÌü¡¢Ê¡×¡·¿³ÇÏ罨ÉèÌü¡¢Ê¡Å©ÒµÅ©´åÌü¡¢Ê¡ÐæÂäÕñÐ˾֡¢Ê¡ÎÄ»¯ºÍÂÃÓÎÌü£©Íƶ¯Å©´åÉúÑÄÎÛË®ÖÎÀíÉèÊ©ÓõçÓõØÕþ²ß¡£¡£¡£¡£ÔÚ2025Äêµ×ǰ£¬£¬£¬¶ÔʵÑéÁ½²¿ÖƵç¼ÛµÄÎÛË®ÖÎÀíÆóÒµÓõçÃâÊÕ»ù±¾µç·Ñ£¬£¬£¬ÓÅÏÈÄÉÈëÓõ簲ÅÅ¡£¡£¡£¡£ÔÚÌåÀýÁìÍÁ¿Õ¼äÍýÏëºÍÐæÂäÍýÏëʱ£¬£¬£¬Ô¤ÁôÅ©´åÉúÑÄÎÛË®ÖÎÀíÉèÊ©Óõأ¬£¬£¬²¢Çкϡ¶³¤½°¶Ïß±£»£»£»£»£»¤ºÍ¿ª·¢Ê¹ÓÃ×ÜÌåÍýÏë¡·¡¶½Î÷Ê¡ºÓÁ÷£¨ºþ²´£©°¶ÏßʹÓÃÖÎÀíÍýÏë¡·µÈÍýÏë¼°ÓйغӺþÖÎÀí±£»£»£»£»£»¤µÄÕþ²ß¹æÔòÒªÇ󣬣¬£¬¿ª·¢ÓõØÉóÅúÂÌɫͨµÀ¡£¡£¡£¡£ÃãÀøÓÐÌõ¼þµØÇøÒÀ·¨½¨ÉèÅ©´åÉúÑÄÎÛË®ÖÎÀíÅ©»§¸¶·ÑÖÆ¶È¡£¡£¡£¡££¨Ö¸µ¼µ¥Î»£ºÊ¡Éú³¤Ë¢ÐÂί¡¢Ê¡×ÔÈ»×ÊÔ´Ìü¡¢Ê¡Ë®ÀûÌü£©
¡¡¡¡£¡£¡£¡£¨Èý£©ÑÏ¿áÆÀ¹ÀÉóºË¡£¡£¡£¡£Ã¿Äê¶ÔÉÏÒ»Äê¶ÈÅ©´åÇéÐÎÕûÖÎЧ¹û¾ÙÐÐÆÀ¹À£¬£¬£¬2025Ä꿪չ×ܽáÆÀ¹À¡£¡£¡£¡£ÆÀ¹ÀЧ¹ûÄÉÈëũҵũ´åÎÛȾÖÎÀí¹¥¼áÕ½¡¢ÐæÂäÕñÐËʵ¼¨ÉóºË£¬£¬£¬²¢ÄÉÈëÊ¡¼¶Éú̬ÇéÐα£»£»£»£»£»¤¶½²ìÄÚÈÝ¡£¡£¡£¡£¶Ô¸÷Äê¶ÈʹÃü¿ªÕ¹µ÷Àí¡¢¶½µ¼ºÍÊÖÒÕ°ï·ö£¬£¬£¬¶ÔÊÂÇéÍÆ½ø²»Á¦µÄÓèÒÔת´ï¡£¡£¡£¡££¨Ö¸µ¼µ¥Î»£ºÊ¡Éú̬ÇéÐÎÌü¡¢Ê¡×¡·¿³ÇÏ罨ÉèÌü¡¢Ê¡Å©ÒµÅ©´åÌü¡¢Ê¡ÐæÂäÕñÐ˾֣©
¡¡¡¡£¡£¡£¡£¨ËÄ£©×¢ÖØÐû´«Ö¸µ¼¡£¡£¡£¡£Ê¹ÓõçÊÓ¡¢¹ã²¥¡¢±¨¿¯¡¢ÍøÂçµÈýÌ壬£¬£¬ÔöÇ¿ÊÂÇéÐû´«ºÍÕþ²ß½â¶Á¡£¡£¡£¡£Ê©Õ¹Ï²㵳×éÖ¯Õ½¶·±¤ÀÝ×÷Óᢵ³Ô±¸É²¿Ä£·¶´ø¾Ù´ëÓú͸¾ÁªµÈȺÍÅ×éÖ¯µÈÌù½üÅ©´åµÄÓÅÊÆ£¬£¬£¬×é֯ȺÖÚÆð¾¢¼ÓÈëÅ©´åÉúÑÄÎÛË®ÖÎÀí£¬£¬£¬Ö¸µ¼Å©ÃñȺÖÚÐγÉÓÅÒìÓÃˮϰ¹ß£¬£¬£¬ïÔÌÅ©´åÉúÑÄÎÛË®ÂÒÅÅÂÒµ¹ÐÐΪ£¬£¬£¬Ò»Ö±Ìá¸ß¿í´óȺÖÚµÄÉú̬ÎÄÃ÷ÒâʶºÍÖ÷ÈËÎÌÒâʶ£¬£¬£¬Ðγɹ²½¨¹²Öι²ÏíÃûÌᣡ£¡£¡££¨Ö¸µ¼µ¥Î»£ºÊ¡Éú̬ÇéÐÎÌü¡¢Ê¡×¡·¿³ÇÏ罨ÉèÌü¡¢Ê¡Å©ÒµÅ©´åÌü¡¢Ê¡ÐæÂäÕñÐ˾֡¢Ê¡¸¾Áª£©
¡¡¡¡¸½¼þ£º
¡¡¡¡1£®¡°Ê®ËÄÎ塱ũ´åÇéÐÎÕûÖÎÄ¿µÄ
¡¡¡¡2£®¡°Ê®ËÄÎ塱ũ´åºÚ³ôË®ÌåÖÎÀíÄ¿µÄ£¨µÚÒ»Åú£©
¡¡¡¡3£®Òѽ¨¼¯ÖÐʽũ´åÉúÑÄÎÛË®ÉèʩˢÐÂÍýÏ루µÚÒ»Åú£©
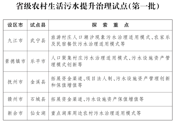
¡¡¡¡4£®Ê¡¼¶Å©´åÉúÑÄÎÛË®ÌáÉýÖÎÀíÊԵ㣨µÚÒ»Åú£©
¸½¼þ1

¸½¼þ2

¸½¼þ3

¸½¼þ4


×ðÁú¿Ê±¼ò½é
ɨÂë¹Ø×¢